Modern Maid by Dr. X', SexyFatGirlRenders

Modern Maid by Dr. X’, SexyFatGirlRenders (itch.io)

Follow Valentina as she’s plunked out of time from the medieval ages and discovers the miracle of the modern age… abundant food!

Her interest in these new found calories knows no bounds. What new found love for food will she find?

5 Likes

SPOILERS/TEASERS:

For Spoilers Click Here

Valentina Chewing All Day. She's Hungry

Valentina Eating part 2, the strawberry.

What more could you want than a medieval tale of a girl tossed through time and finding a love for all the delicious food modern society has to offer?

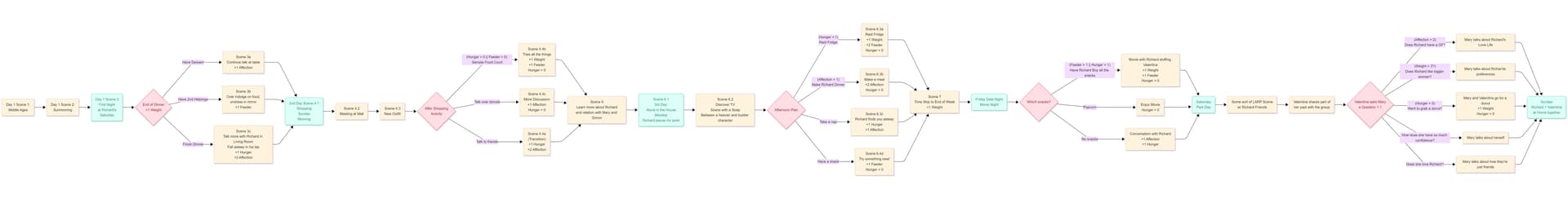
We were a bit ambitious with our plans, but the start here is fairly complete and polished. There’s the start of some of the logic for the choices in the game mattering, so see if you can spot the difference. Hint: The change will happen in the food court scene depending on your first choice.

1 Like

For the curious, this was the initial few days of story I had mapped out for the game, we got about 1/3rd of this into the game bits for the jam. Which was still just the start of the first week of this story (SPOILERS HERE AND BELOW):

The main idea is that the player’s choices had certain impacts/ramifications on the weight stages (which we didn’t really get to in depth) as well as future choices/options down mainly a more romantic path (where she may stay in the future) or a more feeder/feedee path with Valentina’s love/obsession with food ‘corrupting’ Richard (where she may return to the past).

A lot of the jam was just learning to coordinate as we hadn’t worked together before, setting up the characters and settings and everything else though too; so continuing forward would be a bit easier. We just didn’t have enough time to get much further into it.

Seen some good response on Itch, so we’ll have to consider coming back to this a bit later to maybe continue, eh @SexyFatGirlRenders? I may have more time in October or November, maybe we’ll get some more input from folks here and on Itch with this post by then too.

I tried to do an animated sprite of breathing for an idle pose… but I’d call this idea a failure for three main reasons. First off I didn’t much like the result the animation itself. There were too few moving parts to be believably lifelike. But editing a laggy timeline in dazstudio to add more chest/stomach/face motions isn’t particularly appealing as a use of my time… All this said the result ends up too uncanny valley.

Secondly this hair asset is not even set up for dforce gravity simulation and with all the head nodding it’s distressing in this case I’d say.

But the death knell that probably means I’ll never ever do any animated sprites that aren’t limited to a few frames total… is that renpy movie files don’t have transparency (no video file as far as I know has any transparency data so this is not really renpy’s fault.) Unless you create a separate transparency video file and using 300 images for an idle animation would be excessive… although easy enough to define as an ATL block…

I know how to make a static transparency video file for say a side head portrait but for an animated sprite I wouldn’t want to edit 300 frames of images one by one in gimp.

I have quite a few more ideas planned for her but without a deadline I was free to waste time on something outlandishly unlikely to work :stuck_out_tongue:

TLDR: I like the idea of animated sprites but I’ll likely limit any such creations to things like lipsync or blinking limited to 3or4 maximum frames aka animations that are only 3 images like I did in the jam submission. A longer full 30fps animated movie file sprite would work though for portraits at the side next to the text simple because a static transparency mask would work there.

1 Like

I think I saw that RenPy is looking to directly support 3D models in the future (probably do to these limitations and the exploding size of visual novels [I really don’t like downloading 1GB 2D games]). That may help hopefully, I would hope Daz would be able to export or be supported, as that’s a big tie-in to the RenPy ecosystem.

I did notice the moire pattern on the outfit you chose for Valentina (compression/motion artifact due to stripes). Thinking more afterwards, it seems a bit more business-y/older than maybe the younger folks of our story would wear? Maybe we could swap it out if we continue things in the future. I’m curious what other folks think.

The outfit is definitely a poor choice of fabric pattern but I was trying to cram way too much into way too little time. I should probably just work harder on selecting outfit3?

Hmm, although, yes, it makes no sense whatsoever that this is outfit2, if anything this should have been like outfit4or5 valentina gets a boring job, I dunno, hmm.

I was sort of stuck in a pattern of thinking I often fall into it, I wanted all my sprites to be wildly unique, and I’d already mocked up the more youthful and relaxed concept for outfit3, and without a clear plan for outfit2 I just chose a random outfit that I happened to like working with. A large part of this was that… hmm how to explain.

I spent a couple hours on the final day of the jam dealing with the fact that outfit1’s clothing asset lacked a lot of basic features and had several annoying flaws that I hadn’t become aware of until just then… this made me want to make it so any other work I did that day used a clothing asset I was more familiar with and had used before and knew would work well.

I’m not sure if the problem is a lack of foresight and planning, OR if it’s the opposite problem, and who cares, I shouldn’t fret so much and just pick something I think will work and stick with it in order to continue. Even if some of the ideas are bad, I’ll have more completed than if I nitpick each poor choice endlessly? I am not sure, hmm.

Designing for a game leaves quite a lot more trouble than designing for a one of render, trapping yourself with each choice made. Or at least, changing your mind once you’ve already put something out involves redoing a lot of things to maintain uh consistency? I guess?

EDIT: I think also this fabric pattern is probably one of the default ones for the clothing asset, despite the fact it’s quite easy to use a cloth shader asset pack with tiling to essentially rework any clothing’s textures into anything you might want. This is what I did for the never used boyfriend shirt idea. But that was when I felt like I had loads of time left to play with ideas, on the final day a lot of decisions were sort of just panic based as everything took eons longer than I’d estimated it would.

1 Like